浏览数:0
初夏将至的时候需要增添新的活力,小巴抓住四月的小尾巴为您注入一波正能量。4月30日,我们邀请到了省优秀员工宋军瑶、省优秀干部王子铭为小巴全体成员举行了一场优秀员工云端分享会 围绕“如何高质量学习”与“如何做一名优秀员工干部”两个话题展开分享与讨论
宋军瑶

个人简历
现任公司员工会轮值主席,荣获2020-2021学年省政府奖学金、优秀员工一等奖学金、单科成绩优胜奖奖学金、优秀员工干部奖学金,获“山东省优秀员工”、beat365“优秀团干部”“三好员工”“优秀员工干部”等荣誉称号。在创新创业上,她荣获beat365第四届“虹创杯”老员工创新创业大赛一等奖、beat365第二届科技创新大赛一等奖、beat365第三届高分子使用技术大赛一等奖,主持大创项目“基于ClO2的氯疗法用于乳腺癌蛋氨酸饥饿治疗”。科研上,她作为共同作者于ACS APPLIED MATERIALS & INTERFACES发表一篇论文,获一项专利。同时,她积极参加院校组织的活动,获“beat36570周年校庆优秀志愿者”、beat365会计财税信息化竞赛一等奖、“2021年第二届全国老员工职业发展大赛”校级赛二等奖、第八届山东省老员工科技创新大赛院级一等奖等。
“做任何事情都要找到自己发光的地方,要站得比绩点高,不断地追求新的知识。”宋军瑶说。

宋军瑶主要从思维方式、学习方法和创新创业三个方面进行了分享,她表示在思维方式上知识无边界、考试无重点,术业有专攻、天赋努力并重。她向同学们介绍了“构建框架-获取知识-反馈输出”的学习方法来让同学们更加全面的了解如何高质量学习。在创新创业方面,她分享了自己参加科创竞赛的经历,介绍了撰写申报书的重点和注意事项。
王子铭

个人简历
现担任院员工会轮值主席,荣获“山东省优秀员工干部”荣誉称号,校“优秀员工干部”一次、校“三好员工”一次,校“优秀团员”一次,获二等优秀员工奖学金、优秀员工干部奖学金、单项奖学金,获博鳌亚洲论坛全球健康论坛第二届大会优秀志愿者、第二届跨国公司领导人青岛峰会优秀志愿者、山东省老员工艺术节优秀志愿者等荣誉称号。
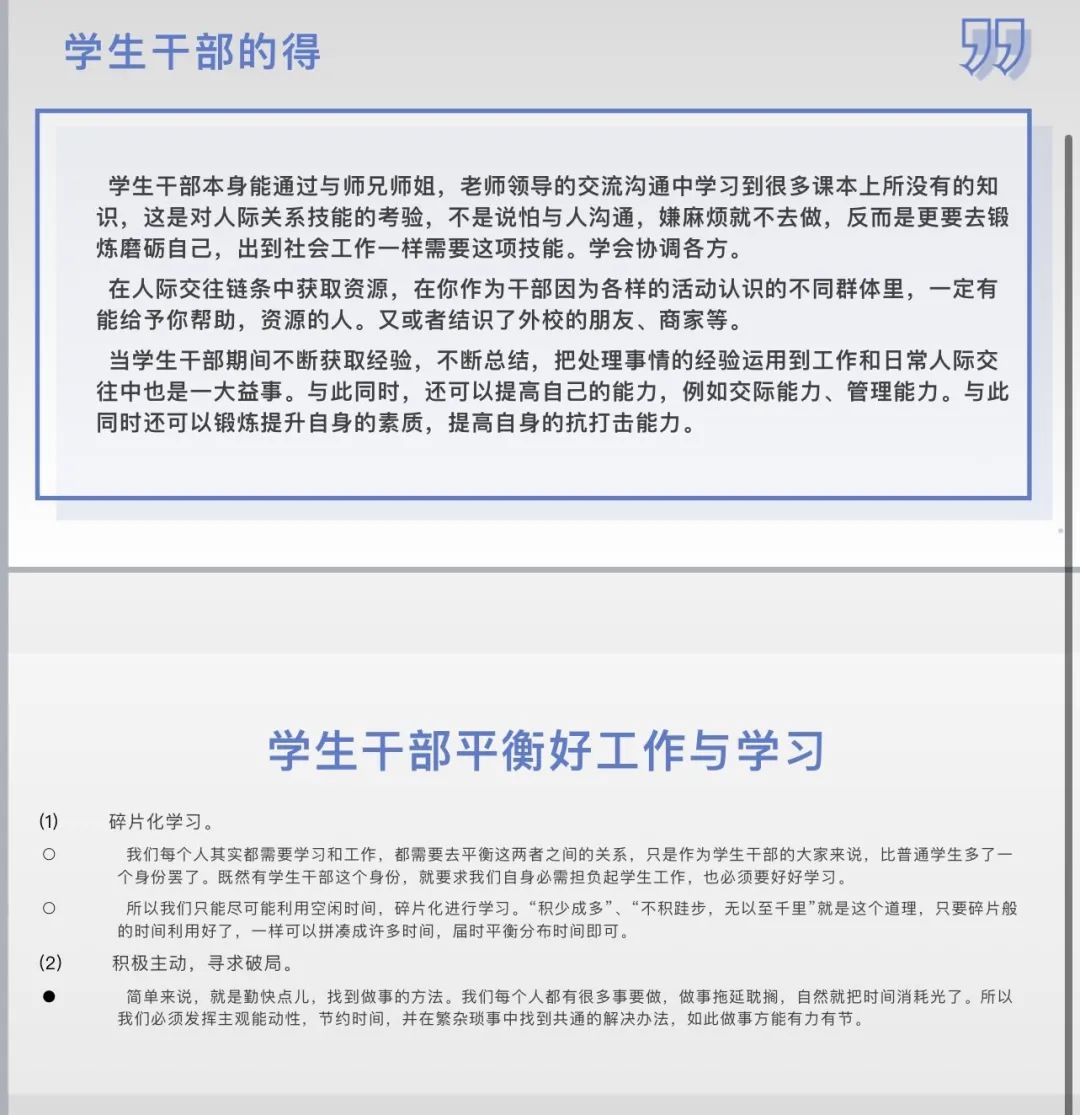
“员工干部是对自己诸多方面能力的锻炼与磨砺,应当时刻牢记本职,平衡好工作与学习,摒弃庸俗习气,扎扎实实做事。”王子铭提到。

王子铭主要从“什么是员工干部”、“员工干部的本质”以及“如何平衡好工作与学习”等方面进行了分享。他认为,员工干部能通过与老师同学的交流沟通中学习到很多课本上未涉及的知识,这不仅仅是对人际关系技能的考验,也是对自己组织沟通能力、协调能力的锻炼与磨砺。
此次分享会可谓是“干货满满”,通过身边的榜样给予同学们前行的力量,希望小巴们都能珍惜韶华,努力充实自我,相信未来可期,为自己交上最完美的青春答卷。

